动画渲染
兼容90%CG软件,渲染提速400倍
效果图渲染
首2单免费,16倍超速渲
云制作
随时随地,轻松创作顶级视效
云渲染管理系统
三步操作实现私有化部署
瑞兔百宝箱
提升工作效率,免费使用
Maya云渲染方案
适用影视特效/动画/游戏开发云渲染等
3ds Max云渲染方案
适用建筑可视化/室内设计/工业设计云渲染等
Cinema 4D云渲染方案
适用广告营销/电商视觉/影视/建筑云渲染等
Blender 云渲染方案
适用电影动画/建筑/AR/VR云渲染等
新闻资讯
实时分享瑞云公司及产品动态
渲染大赛
国内超火的3D渲染动画大赛,千万曝光、奖池丰厚
渲染百科
渲染百科大全,覆盖80%用户渲染常见问题
泛CG交流会
属于CG人的自由分享、交流平台
青云平台惠
轻量实惠版,CPU云渲染平台
教育优惠
学生/老师认证,渲染享5折
动画客户端下载
动画云渲染兼容90%CG软件
效果图客户端下载
支持3DsMax SU渲染软件
微信扫一扫
随时随地监控渲染进度
手机预览/重提/下载作业/充值订阅
注册免费领云渲染券,首充10送20,充50送50,满1万享永久5折
Renderbus瑞云渲染兼容市面90%主流CG软件及插件,动画云渲染提速上百倍!
Blender是一款广受欢迎的三维建模软件,它具备一个功能丰富的编辑模式,允许用户对模型进行精细的调整。对于不熟悉这款软件的用户来说,操作起来可能会感到有些挑战,尤其是在想要对模型进行修改时,可能会不知道如何切换到编辑模式。接下来,一起学习如何轻松地进入Blender的编辑模式吧。
1. 首先,打开电脑上的Blender软件,为了演示,我将随意创建一个图形。在界面左侧的工具栏中,点击【正方体】图标。
2. 接着,使用鼠标左键在视图区域绘制正方体。操作时,先单击视图区域,然后拖动鼠标以任意方向绘制,即可创建一个正方体模型。
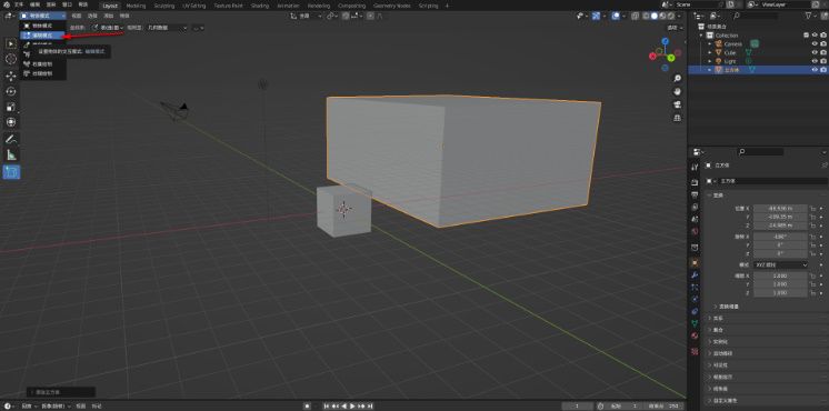
3. 接下来,将鼠标指针移动到界面左上角的【物体模式】按钮上,这表明当前处于物体模式。若要切换到编辑模式,需要点击【物体模式】旁边的下拉按钮。
4. 点击后,你将在界面下方看到几个选项。在这些选项中,选择【编辑模式】。
5. 一旦切换到编辑模式,模型上将显示黑色的线条,这时你就可以对模型进行编辑和修改了。
以上就是如何进入Blender编辑模式的步骤。Blender不仅在建模方面表现出色,其渲染和动画制作功能同样强大,这使得它成为许多艺术家的首选工具。Blender还配备了一个默认的渲染器,深受用户喜爱。
此外,Blender也是众多“云渲染农场”支持的3D软件之一。例如,Renderbus瑞云渲染就是支持Blender的云渲染服务之一。对于Blender新手来说,如果遇到渲染速度慢的问题,可以通过瑞云渲染来解决。新用户在注册瑞云渲染账号时,只需首次充值 1 元并完成实名认证,就有机会获得高达 200 元的无门槛渲染券。
关于渲染农场的十大常见问题
2021-10-20
新手指南:易上手的高铁站渲染软件推荐
2025-09-29
3ds Max云渲染:瑞云渲染农场赋能高效创作,解锁专业级渲染新体验
2025-09-22
从新手到大师都在冲!这场世界规模最大3d渲染挑战赛,你知道吗?
2025-08-25
2025 第11届世界渲染大赛 “极限狂飙” 参赛指南:从创作到提交的完整流程
世界渲染大赛奖金大公开!第十一届参赛者能拿多少?
2025-08-22
渲染百科|阿诺德噪点难消除?Maya渲染采样优化实用指南
2026-05-12
兼顾室内渲染速度与质量,Maya V-Ray全局光缓存参数如何优化?
Maya渲染Arnold帧间色差解决指南(瑞云渲染官方科普)
渲染百科|Maya+Redshift环境光HDR贴图无法显示?排查指南来了
渲染百科|Maya+V-Ray毛发穿模解决方法:4个碰撞优化技巧详解
Maya Arnold渲染器“License error”授权失效?官方教程教你快速激活
2026-05-08
Maya渲染场景文件卡顿?5个核心优化技巧,轻松提升渲染流畅度
2026-04-30
【渲染科普】Maya+Redshift渲染GPU利用率为0?4步快速启用GPU渲染